Skip to main content
ON7GF
Menu
Main navigation
Home
Home sub-navigation
previous
Projects
Projects sub-navigation
ON0HRT
Dualband J-antenne
Remote-rig
ArduinoCTCSSencoder
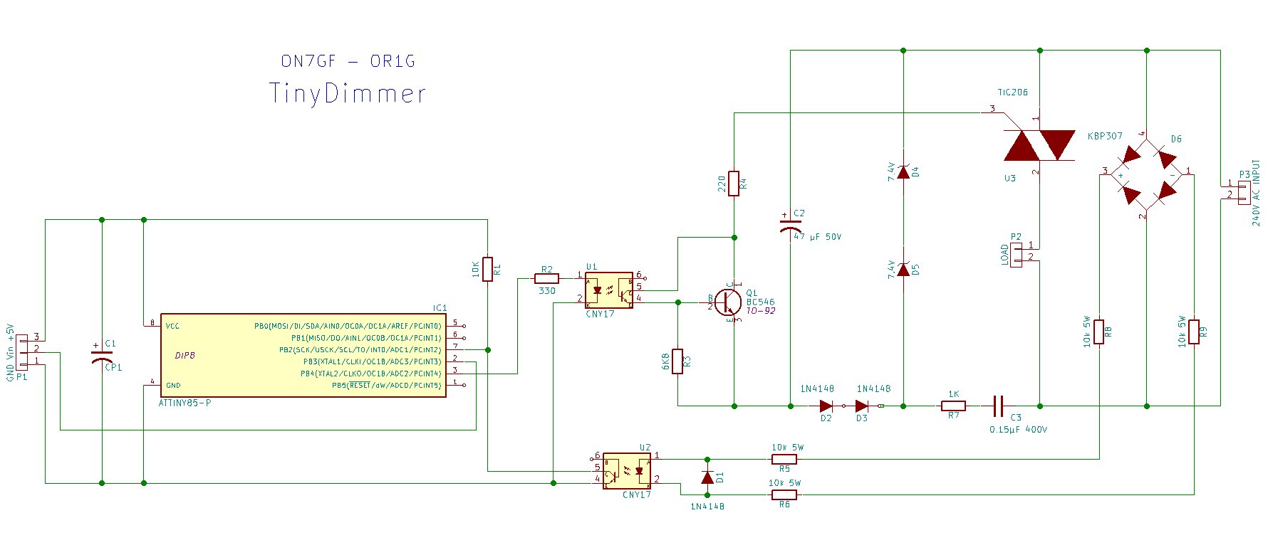
ATtiny Dimmer
ArduinoCTCSSsingle
Videos
Links
About
Search
Search
Breadcrumb
Home
Projects
ATtiny Dimmer
Tiny Dimmer:
Zero-crossing detector & Voltage controlled phase regulation dimmer: